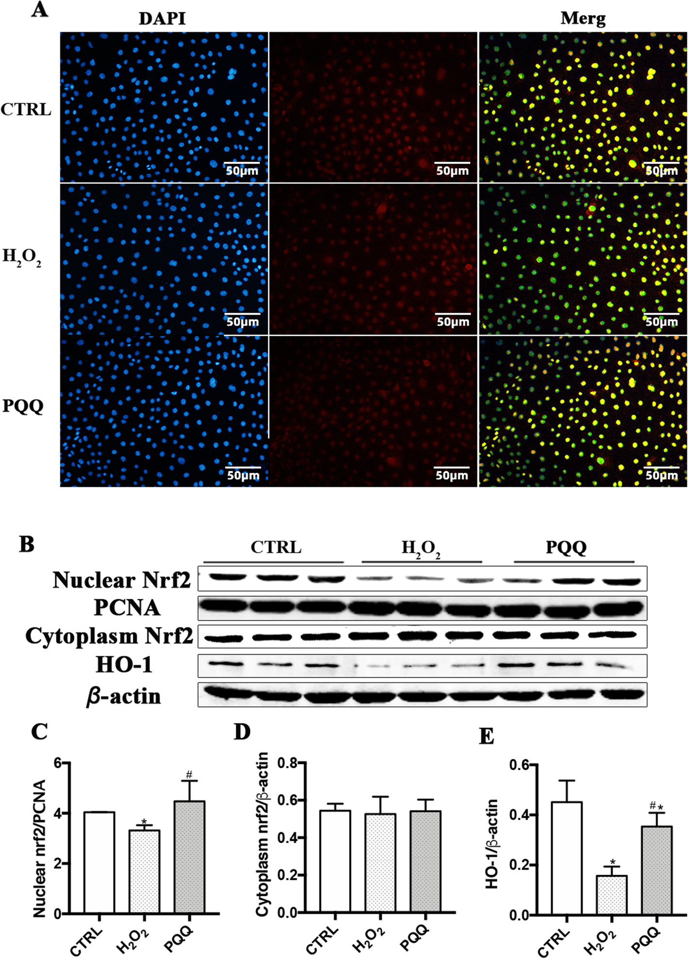
Fig. 4

Effects of PQQ on proteins expression of Nrf2 and HO-1 in cells cultured with H2O2. a, Immunofluorescence staining of cytoplasmic and nuclear Nrf2 in IPEC-J2 cells. The scale bar represents 50 μm. b, Western blot analysis of nuclear Nrf2, cytoplasmic Nrf2, and HO-1. Densitometric values were normalized to those of PCNA or β-actin, as appropriate; c-e, Statistical analysis of the data in B. CTRL, cells cultured with basal medium; H2O2, cells cultured with 200 μmol/L H2O2 for 2 h; PQQ, cells cultured with 10 nmol/L PQQ for 6 h and then incubated with both 200 μmol/L H2O2 and 10 nmol/L PQQ for another 2 h. n = 3