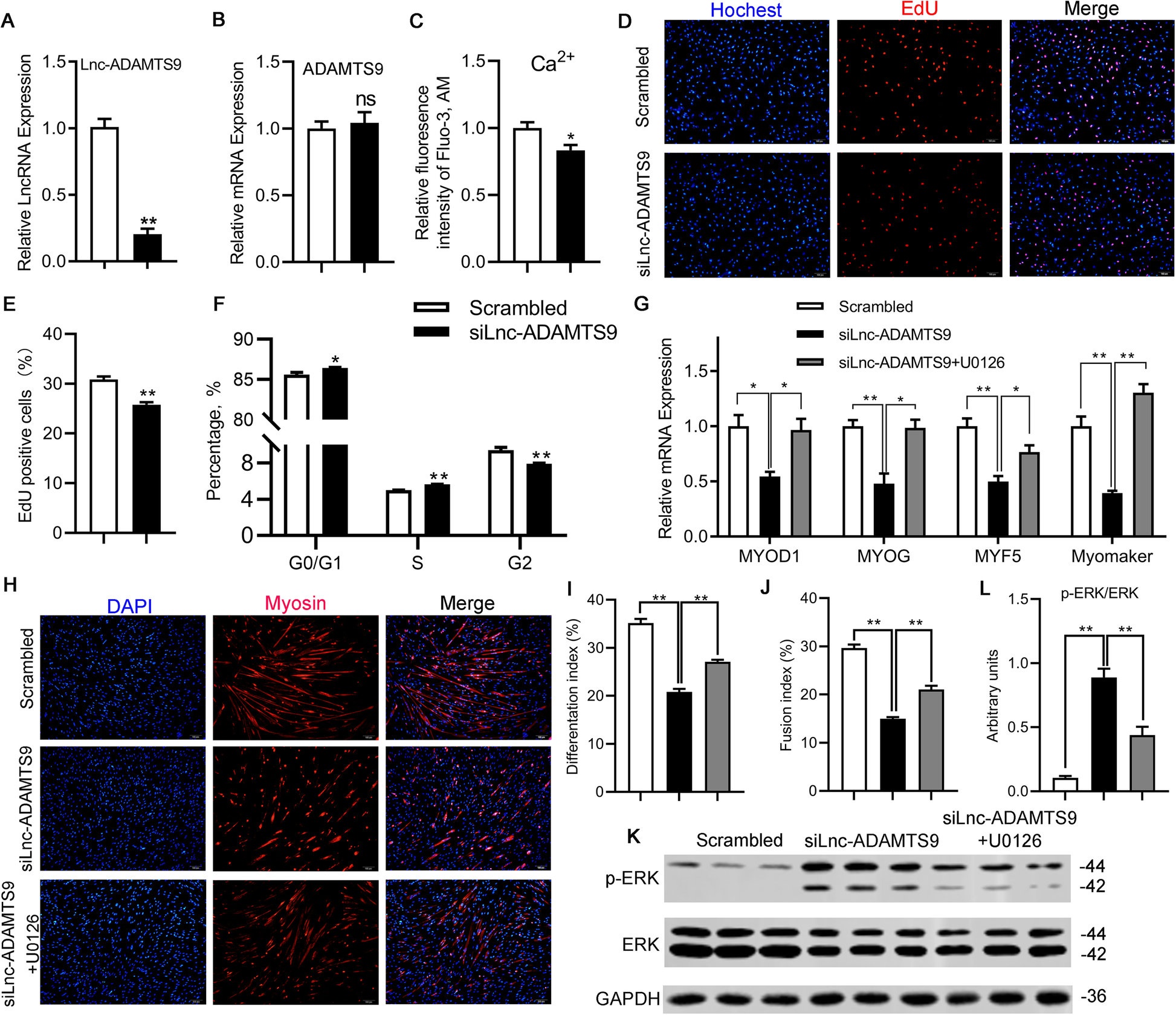
Fig. 5

The role of Lnc-ADAMTS9 in proliferation and myogenic differentiation of myogenic precursors (n = 3) a The efficiency of knockdown by siLnc-ADAMTS9. b Quantitative RT-PCR for ADAMTS9 mRNA expression level of myogenic precursors transfected with siLnc-ADAMTS9. c Quantitative result of intracellular Ca2+ signals of myogenic precursors transfected with siLnc-ADAMTS9. d, e EdU staining of myogenic precursors transfected with scrambled siRNA and siLnc-ADAMTS9. f Cell cycle analysis of myogenic precursors transfected with scrambled siRNA and siLnc-ADAMTS9. g The mRNA expression of genes involved in myoblast differentiation of myogenic precursors transfected with scrambled siRNA, siLnc-ADAMTS9, and siLnc-ADAMTS9 exposed to ERK inhibitor U0126 (5 μmol/L), respectively. h Representative immunofluorescence images of myogenic precursors transfected with scrambled siRNA, siLnc-ADAMTS9, and siLnc-ADAMTS9 exposed to ERK inhibitor U0126 (5 μmol/L), respectively. i, j Differentiation index and fusion index of myogenic precursors transfected with scrambled siRNA, siLnc-ADAMTS9, and siLnc-ADAMTS9 exposed to ERK inhibitor U0126 (5 μmol/L), respectively. k, l p-ERK (Thr202/Tyr204) protein levels of myogenic precursors transfected with scrambled siRNA, siLnc-ADAMTS9, and siLnc-ADAMTS9 exposed to ERK inhibitor U0126 (5 μmol/L) in DM, respectively. GAPDH was used as a loading control. Data are presented as mean ± SEM. An unpaired Student’s t-test was used. Scale bars, 100 μm. *P < 0.05, **P < 0.01